Skip to content
Pandas edited this page May 6, 2017 · 4 revisions

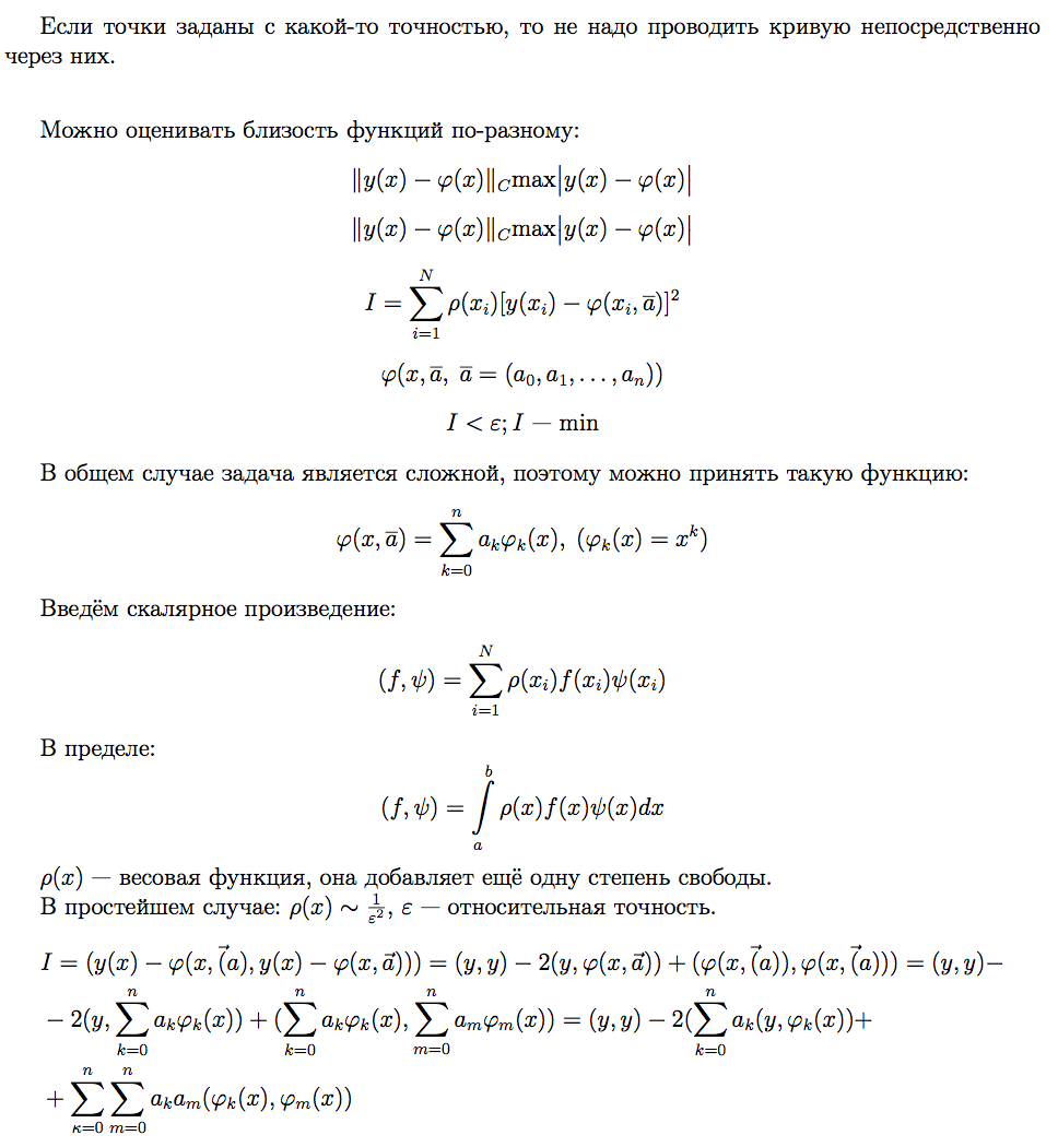
Lab 3

Imgur Imgur

Clone this wiki locally